-
工作日:8:00 — 17:20
销售:宋经理
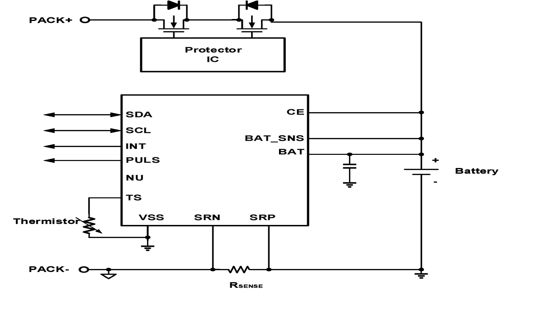
Ø产品特征
适用于手机电池、平板电脑电池、穿戴电池等
定制硬件,自主开发具有知识产权的电量算法Smart GaugingTM
2路16bits delta-sigma ADC,
a)电流精度: ±1mA @1A & 1mΩ & 25℃
b)电压精度: ±1mV@25℃
低功耗: 15uA @sleep mode
高SOC精度: ≤±2% @常规工况, ≤±6% @极限工况
集成先进算法: cell internal short detection (CIS)
WLCSP12, 1.7*2.0*0.44mm, Bq27z561 p2p
Ø应用场景
智能手机、平板电脑
穿戴与医疗设备
手持工业设备
Ø产品优势
高精度SOC 25℃ <2%,-10℃<6%
高精度低功耗ADC支持0.75mΩ、单串120W快充
SHA256加密支持
84KB flash,支持更多FW功能定制
将集成多种先进算法,充分发掘cell的潜力和提升电池
的安全等级 (CIS内短路算法、膨胀检测算法等)
Ø典型应用
